首页
关于我们
集团简介
企业简介
企业文化
企业荣誉
组织架构
联系我们
媒体中心
媒体报道
集团及板块新闻
公司新闻
员工风采
品牌建设
钢铁产品
煤化工产品
钒产品
科技兴企
资质荣誉
产品应用
市场快讯
市场快讯
党建文化
时政要闻
党建工作
群团工作
人力资源
人才招聘
社会责任
节能环保
保障就业
社会责任
公示公告
招标公告
公示公告
二次资源副产品
采购公告
大宗原燃辅料
资材备件
方大达钢工业旅游景区
取消
搜索
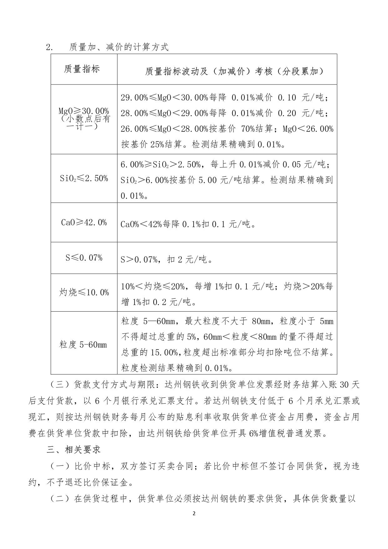
达州钢铁轻烧白云石块比价告知书
发表时间:2025-12-05 16:48
作者:孙刚
×
首页
关于我们
集团简介
企业简介
企业文化
企业荣誉
组织架构
联系我们
媒体中心
媒体报道
集团及板块新闻
公司新闻
员工风采
品牌建设
钢铁产品
煤化工产品
钒产品
科技兴企
资质荣誉
产品应用
市场快讯
市场快讯
党建文化
时政要闻
党建工作
群团工作
人力资源
人才招聘
社会责任
节能环保
保障就业
社会责任
公示公告
招标公告
公示公告
二次资源副产品
采购公告